📄 예제로 사용할 파일
1. Rent 데이터셋 살펴보기
import numpy as np
import pandas as pd
import seaborn as sns
rent_df = pd.read_csv('/content/drive/MyDrive/KDT/Python/4.머신러닝 딥러닝/rent.csv')
rent_df

rent_df.info()

✅ 각 컬럼에 대한 설명

✅ 데이터셋의 수치형 데이터 정보 알아보기
rent_df.describe()

✅ float형 데이터를 반올림하여 보기
round(rent_df.describe(),2) # 소수점 둘째자리까지 표현하여 나타냄

✅ 'BHK' 열의 데이터 별 개수를 시각화하여 알아보기
sns.displot(rent_df['BHK']) # Bed, Hall, Kitchen의 개수(count)

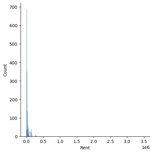
✅ 'Rent' 열의 데이터별 개수 시각화하여 알아보기
# 데이터가 한쪽에 쏠림 -> x축의 범위까지 데이터가 있다는 뜻임(보이진 않지만)
sns.displot(rent_df['Rent'])

✅ 'Rent'열의 x축 범위가 넓기 때문에 데이터를 정렬하여 알아보기
rent_df['Rent'].sort_values() # 마지막 데이터와의 차이가 큼,3500000까지 있음 -> 이상치라고 판단할 수 있다.

✅ boxplot을 통해 이상치 판단하기
sns.boxplot(y=rent_df['Rent']) # 데이터가 몰려있는 부분을 제외한 벗어나는 부분은 outlier일 가능성이 높다.

✅ 결측치 알아보기
rent_df.isna().sum()

rent_df.isna().mean() # 결측값의 비율

✅ 'Size'열의 결측 데이터의 비율이 굉장히 작기 때문에 결측 데이터를 삭제
rent_df.dropna(subset=['Size']) # Size 열에서의 null값인 데이터를 삭제

✅ Size열의 NaN이 있는 행을 출력
rent_df[rent_df['Size'].isna()]

✅ Size 열에서의 데이터가 NaN 인 데이터의 인덱스값들을 출력
na_index = rent_df[rent_df['Size'].isna()].index
na_index
>>> Int64Index([425, 430, 4703, 4731, 4732], dtype='int64')
✅ 결측치 처리
- 1. 결측 데이터가 전체 데이터에 비해 양이 굉장히 적을 경우 삭제하는 것도 방법
- 2. 결측치에 데이터를 채울 경우 먼저 boxplot을 확인하는 것이 좋음
- bokplot확인: 데이터의 분포의 범위가 넓기 때문에 평균으로 했을 때 데이터의 값이 증가될 것이라고 판단 -> 중앙값(50%)으로 결측치를 채우자.
✅ 'SIze'열의 결측치 처리
sns.boxplot(y=rent_df['Size'])

✅ boxplot을 확인 후 mean 보다는 median으로 결측치 처리하는 것이 좋다고 판단!
rent_df.fillna(rent_df.median()).loc[na_index]
✅ 'BHK'열의 결측치 처리
na_index = rent_df[rent_df['BHK'].isna()].index
na_index
>>> Int64Index([3, 53, 89], dtype='int64')
rent_df['BHK'].fillna(rent_df['BHK'].median()).loc[na_index]

rent_df = rent_df.fillna(rent_df.median())
✅ rent_df의 정보 다시 확인
rent_df.info()

✅ Object형 데이터 라벨 인코딩 하기
- Area Type은 텍스트 형태이기 때문에 모델에서 계산 할 수 없음
- 라벨 인코딩을 통해 숫자로 변경
- 독립변수로 들어갈 컬럼은 모두 숫자로 변경해야함
rent_df['Area Type'].value_counts()

✅ 중복값을 제외한 데이터의 종류 알아보기
rent_df['Area Type'].unique() # 중복값을 제외한 종류를 알아볼 수 있음
>>> array(['Super Area', 'Carpet Area', 'Built Area'], dtype=object)
✅ 반복문을 이용하여 dtype이 object형인 컬럼들을 라벨인코딩하기 위해 중복데이터를 제외한 데이터 개수 알아보기
for i in ['Floor', 'Area Type', 'Area Locality', 'City', 'Furnishing Status', 'Tenant Preferred', 'Point of Contact']:
print(i, rent_df[i].nunique())

✅ 모델 학습에 있어서 빼는 것이 좋다고 판단한 피쳐들 제거하기
rent_df.drop(['Posted On', 'Floor', 'Area Locality', 'Tenant Preferred', 'Point of Contact'], axis=1, inplace=True) # 학습에 필요없는 열들을 날림
rent_df.info()

✅ object형 컬럼 원 핫 인코딩 하기
rent_df = pd.get_dummies(rent_df, columns=['Area Type', 'City', 'Furnishing Status'])
rent_df

✅ 독립변수와 종속변수 설정하기
X = rent_df.drop('Rent', axis=1) # 독립변수
y =rent_df['Rent'] # 종속변수
✅ 학습 데이터와 검증 데이터 분할하기
from sklearn.model_selection import train_test_split
X_train, X_test, y_train, y_test = train_test_split(X, y, test_size=0.2, random_state=10)
X_train.shape, X_test.shape
>>> ((3796, 15), (950, 15))
y_train.shape, y_test.shape
>>> ((3796,), (950,))
2. 선형회귀(Linear Regression)
- 데이터를 통해 가장 잘 설명할 수 있는 직선으로 데이터를 분석하는 방법
- 단순 선형 회귀 분석(단일 독립변수를 이용)
- 다중 선형 회귀 분석(다중 독립변수를 이용)
from sklearn.linear_model import LinearRegression
lr = LinearRegression() # 객체 생성
# 모델 학습
lr.fit(X_train, y_train)
# 검증 데이터로 예측
pred = lr.predict(X_test)
pred

3. 평가지표 적용하기
평가 지표 종류 알아보기 ⬇⬇⬇
[파이썬, Python] 평가지표 - MSE, MAE, RMSE
1. MSE(Mean Squared Error, 평균 제곱근 오차) 예측값과 실제값의 차이에 대한 제곱에 대하여 평균을 낸 값 p = np.array([3,4,5]) # 예측값 act = np.array([1,2,3]) # 실제값 (오차가 있는것!) def my_mse(pred, actual): retu
coding-yesung.tistory.com
# MSE
mean_squared_error(y_test, pred)
>>> 1717185779.0021067
# RMSE
mean_squared_error(y_test, pred, squared=False)
>>> 41438.9403701652
# MAE
mean_absolute_error(y_test, pred)
>>> 22779.17722543894
✅ 이상치를 제거한 후 모델 성능 평가하기
# rent_df['Rent']에서의 이상치라고 판단한 데이터 인덱스값 1837
X_train.drop(1837, inplace=True)
y_train.drop(1837, inplace=True)
# 학습
lr.fit(X_train, y_train)
# 검증데이터로 예측
pred = lr.predict(X_test)
# RMSE
mean_squared_error(y_test, pred, squared=False)
>>> 41377.57030234839
# 이상치 제거 후 오차가 줄어듦
# 41438.9403701652 - 41377.57030234839
>>> 61.37006781680975
4. log 활용하기
평가 지표를 로그 변환하여 적용하는 이유!
1. 비선형 관계의 선형화
- 종속 변수와 독립 변수 간의 비선형적인 관계가 있는 경우, 로그 변환을 통해 비선형 관계를 선형 관계로 변환할 수 있음
- 이를 통해 선형 회귀 모델이 더 적합한 예측이 가능
2. 이상치 처리
- 로그 변환은 이상치에 민감하지 않은 변환 방법
- 이상치가 있는 경우에 로그 변환을 적용하면 이상치의 영향을 완화시킬 수 있음
# 종속변수 학습 데이터를 log화 하기
# exp(): 지수함수로 변환
y_train_log = np.log(y_train)
# 학습
lr.fit(X_train, y_train_log)
# 검증 데이터로 예측
pred = lr.predict(X_test)
# RMSE
mean_squared_error(y_test, pred, squared=False)
# 41377.57030234839 - 70418.55375574114 = -29040.983453392757
- 1837 데이터를 삭제하기 전 RMSE: 41438.9403701652
- 1837 데이터를 삭제한 후 RMSE: 41377.57030234839
- log를 활용하여 비선형으로 변경한 후 RMSE : 70418.55375574114
📍 데이터의 분포가 비선형일 때 로그를 사용하는 것이 오차가 적으며, 선형일 때 로그를 사용하지 않는 것이 오차가 적음.

'Python > ML&DL' 카테고리의 다른 글
| [파이썬, Python] 머신러닝 - 4️⃣ 서포트 벡터 머신(Support Vector Machine) (0) | 2023.06.18 |
|---|---|
| [파이썬, Python] 머신러닝 - 3️⃣ 로지스틱 회귀(Logistic Regression) (0) | 2023.06.15 |
| [파이썬, Python] 머신러닝 - 2️⃣ 의사결정나무(Decision Tree) (2) | 2023.06.14 |
| [파이썬, Python] 머신러닝을 위한 데이터 전처리 연습하기! (0) | 2023.06.14 |
| [파이썬, Python] 머신러닝(Machine Learning)과 사이킷런(Scikit-learn) 모듈 (0) | 2023.06.14 |